石家庄市职业技术教育中心
职业院校数字校园建设实验校实施方案
为了顺应全球教育信息化发展的潮流,促进信息技术与教育教学的深度融合,贯彻全国职业教育工作会议精神,落实教育部《教育信息化十年发展规划(2011-2020年)》关于“加强教育信息化标准规范制定和应用推广”的要求,规范学校数字校园的实施,促进数字校园建设科学化和规范化发展,深入推进“后示范校”建设,切实发挥示范引领作用,按照全国首批职业院校数字校园建设实验校建设要求,特制订《石家庄市职业技术教育中心职业院校数字校园建设实验校实施方案》。
一、指导思想
以《国家中长期教育改革和发展规划纲要(2010-2020年)》为指导,落实国家教育信息化工作会议精神,以建设“数字化、智慧型”校园为目标,加快教学手段信息化、现代化进程,提升教师信息化应用水平,软硬件建设实现协调发展,
二、发展愿景
(一)发展定位
按照国家、省、市关于职业院校数字校园建设的有关部署,将建设数字校园列入学校2016-2020年五年发展规划。通过三年的建设,形成安全、稳定、环保、节能、教学相长的智慧化校园,在全省范围内形成示范、引领和辐射的积极效应。
(二)建设愿景
信息化硬件设施与设备在全省职业院校学校居于领先水平,数字化网络教育教学资源系统丰富完善,信息化平台系统功能强大,师生信息化应用水平与能力整体显著提升。经过三年的建设周期,数字化、信息化、一体化应用服务系统将教育、教学、科研、管理和校园生活进行充分融合,网络学习无处不在、网络科研融合创新、校务管理透明高效、后勤服务快捷周到,实现数字化、信息化技术应用的校园“全覆盖”,彰显现代职业院校的显著特色。
三、总体目标
通过三年的建设周期,使学校成为全国中职学校先进、高效、实用的数字化教育基地和示范校,河北省职业教育信息化应用的标兵,教育信息化整体水平迈入全国先进行列。
(一)基础设施日趋完备
通过基础环境升级,建设两个平台,一个中心,即信息化云管理平台、云存储管理平台、统一的信息化数据中心;建成校园内部高速的网络传输系统,强化教学科研、互动学习和工作生活的数字化环境的基础保障能力。
(二)数据平台功能强大
建设数字网络学习平台、精品资源制作中心、共享型多媒体专业教学资源库,形成教育教学管理、智能化实训、现代化办公、招生就业、对外交流培训、数字化资源库、智能教室、家校互通、空中课堂、资产信息管理、校园“一卡通”等学校管理信息统一整合的平台,实现信息化高效管理和无纸化办公。
(三)应用能力得到显著提升
智慧化数字校园的建设,在教育教学中打造交互式在线课堂、大型开放式网络课程学习,使每一位师生随时、随地利用移动终端(智能手机、平板电脑、笔记本电脑),在教育教学中实现课堂点播、资讯推送和课堂实时直播。提高学生学习兴趣和教师教学效率。
各部门每一位教职员工均能利用开放的云平台管理端,按需调配数字化资源,达到创新工作、教育教学的需求。
四、现状分析
(一)建设基础
1.技术力量充足。
学校于2013年成立了专门的信息中心,并配备专职专业技术人员5名。该中心除负责信息化建设和硬软件维护外,针对学校各部门、系的兼职信息员进行分专业、强应用、有针对性的技术培训,形成了专兼结合的信息化建设骨干队伍网络,使学校数字资源和信息得到及时上传、更新和推广应用,为数字化校园建设、全面推广提升信息化教育与管理水平奠定了基础。
2.硬件实力雄厚。
目前,学校网络资源丰富,校园局域网通过中国电信专线连入互联网,无线WIFI覆盖校园每个区域,教学区实现有线无线双网络融合。管理部门网络互联互通,一线教师人手一台高配笔记本电脑,实训机房机位达到学生实习人手一机位,满足实习实训仿真的需要。
(二)存在问题
1.硬件功能单一。应用服务器的升级换代较慢,部分服务器功能单一,没有实现云智能管理,需要提升硬件性能,基础硬件建设存在较大不足。
2.软件功能分散。存在诸多信息孤岛,没有形成系统的数据中心,不同软件之间不能实现基础数据共享和统一角色管理,各种应用系统和平台相对分散,不能实现数据的互通与互联。
3.亟待资金投入。一些建设目标还停留在规划层面,没有长远整体建设规划的资金保障机制;受技术力量的限制,无法自主研发应用软件,又缺乏必要的资金购买较成熟的软件,影响了信息化建设前进步伐。
4.理念尚需提升。存在“重硬件,轻软件”、“重建设,轻应用”思想观念,部分干部、教师受传统观念和理念影响,习惯选择传统的工作和教学方式,现代化教学设备未能发挥最大作用,学校进行的数字化设施设备效能得不到充分有效的利用。
5.应用能力不足。中职学校教职工整体信息化应用水平偏低,上级主管部门缺乏推广和培训机制,加上中职学校学生管理方面的特点也制约了学生现代化信息技术的应用,导致中职学校信息化应用水平难于提升的现象。
五、重点任务
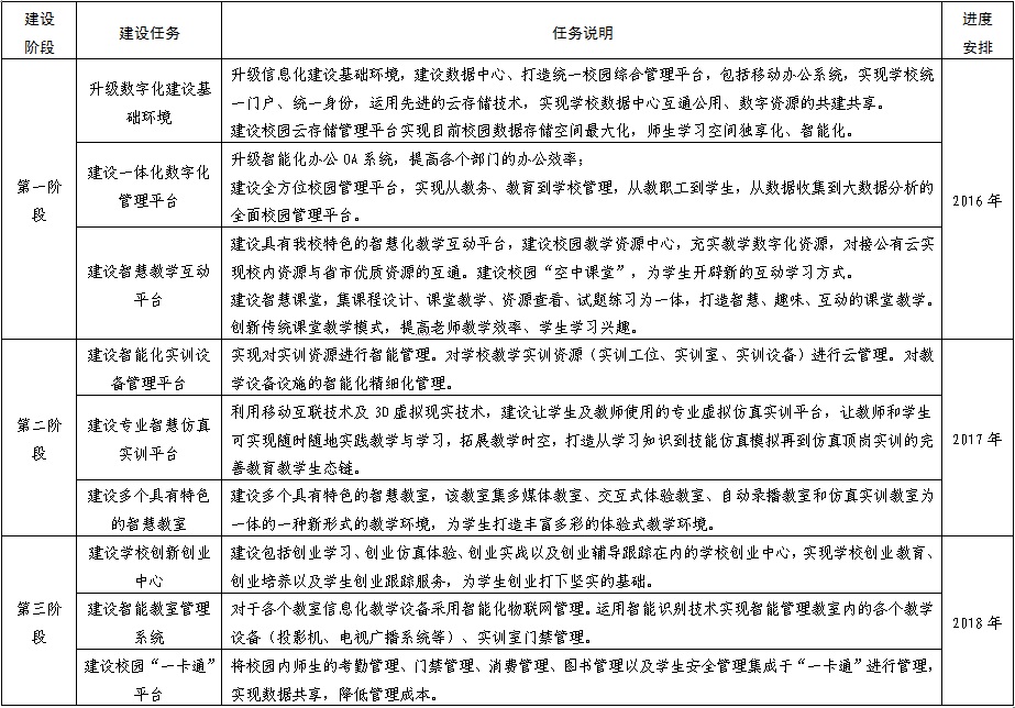
(一)第一阶段
1.升级信息化建设基础环境
(1)有效组织各个分立系统。
建设学校统一数据中心、校园综合管理平台、综合门户网站(包括网页版与手机版),将应用系统、数据资源和互联网资源集成到一个数据中心管理平台之上,通过友好交互的界面,把平台建设成为一个对所有师生员工都易于应用的信息服务窗口,让师生员工均可以方便地获取与个人工作、管理、学习、生活、娱乐等相关的信息服务;
(2)构建统一信息门户平台。
建立统一信息标准,集中信息资源管理、应用服务管理与内容整合,确保数据的完整性、准确性与一致性,为广大师生提供个性化的综合信息服务;
(3)构建公共数据交换平台。
通过中心数据库实现应用软件之间的数据交换与数据共享,打通应用软件之间的基础数据交互瓶颈。
2.打造校园云存储管理平台。
(1)将目前校园存储空间最大化利用。
利用先进的技术手段将服务器物理资源抽象成逻辑资源,让一台服务器变成几台甚至上百台相互隔离的虚拟服务器,不再受限于物理上的界限,而是让CPU、内存、磁盘、I/O等硬件变成可以动态管理的“资源池”,从而简化系统管理、实现服务器整合、提高资源利用率;
(2)采用专业虚拟化平台解决方案。
通过专业虚拟化软件,搭建在操作系统和应用、以及物理平台之间的抽象层,使得每个物理系统上可运行多个虚拟服务器,在同一个虚拟架构上运行多个不同的操作系统,如Windows,Linux。这些虚拟服务器同时运行在一个物理平台上,不会对其他虚拟机产生影响。从而构建一个成熟稳定的网络基础架构平台,将关键业务系统部署在虚拟环境中,获得了更好的性能与体验,降低管理与运维成本。进一步扩展虚拟化的应用范围,构建容灾数据中心,实现自动化运维。
3.打造一体化、智慧化校园管理平台
(1)升级智能化办公OA系统。
智能办公OA系统是一个标准、合理、安全、开放、可扩展的,以公文管理为核心的、互联互通和校务资源共享的系统。能提供任务中心、消息中心、系统配置、应用接口等各功能,为校本部以及下级机构之间提供一个高效的协同办公平台。
智能化办公OA系统提高各个部门的办公效率,使学校日常办公实现无纸化、自动化和网络化。
支持多种访问方式,除了传统的电脑方式访问外,还可以通过智能手机、平板电脑等智能终端设备进行访问,方便相关领导随时随地进行事务处理。
通过智能化的网络环境,实现校内的每台终端实时查看校内公告及通知,以此推行无纸化办公在全校的开展。将学校的门户网站与校内的办公OA平台完美的结合起来,实现统一登录,统一管理。
实现网络教研、视频会议、完善OA办公平台的流程网上审批、网上报修功能,真正实现全员网络办公、无纸化办公,提高办公效率。
(2)建设全方位一体化校园管理平台。
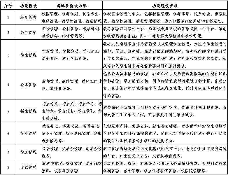
每个学生建立唯一登录ID,学生可以在平台上自主选课、成绩查询、查看课表、接收通知、了解信息、掌握动态、培训信息等。平台应包含教学管理信息系统、学生工作管理系统、就业管理系统、教师管理、招生管理、后勤管理等功能。
建设掌上校园服务平台。使用无线通信网络及移动通信技术,将各种信息资源和应用服务进行挖掘、整合和展现,为管理人员、教职工、学生、学生家长和公众提供便捷的移动信息服务。
通过手机端应用实现学生成长管理,学校、学生、家长、企业间的互动与联系。获取学生进入学校之日起的各项数据。
4.打造智慧化教学
(1)建设具有我校特色的资源中心。
建设校园教学资源中心,充实校园私有云教学数字化资源,实现教学资源的分类、增加、删除、并在平台实时在线浏览、下载,实现资源实时调用、资源实时点播,实现教学数字资源的共建共享,实现权限控制等功能。对接公有云实现校内资源与国家、省、市优质资源的互通。综合校本和社会开放的教学资源,使师生快速查询专业知识和参考文献,构筑开放的教学资源环境,最大限度地满足教师教学、学生自主学习的需求。
(2)建设校园“空中课堂”。
依托校园网无线WIFI强大功能,开办校园空中课堂。利用移动终端(智能手机、平板电脑、笔记本电脑),在教育教学中实现课堂点播、资讯推送和课堂实时直播,利用网络技术为学生开辟现代化的学习方式。
打造交互式在线课堂,实现学生在线观看教学视频学习专业知识的同时,实现遇到问题,立刻提问,教师在线反馈的多维交互沟通模式,让学生置身其中,激发其参与交互式学习的积极性。
打造寓教于乐的在线课堂练习。学生可以登录云平台通过大型开放式网络课程学习专业知识,引入知识点游戏的元素,在趣味练习中植入应知应会的课堂知识,通过知识点的反复练习和自测加深学生对教学内容的理解与记忆,革新传统课堂模式,提高学生学习兴趣和教学效率。
创建开放的云平台管理端。教师可以利用管理端,按需调配数字化教学资源,还可以对趣味练习中植入的课堂知识进行重新配置,达到创新课堂教学的需求。
(3)建设互动智慧课堂
以网络信息技术建设一个完整的“智慧”课堂,建设集课程设计、课堂教学、资源查看、试题练习为一体的智慧课堂平台,打造智慧、趣味、互动的课堂教学。创新传统课堂教学模式,提高老师教学效率、学生学习兴趣。
将循序渐进的测试及考试融入趣味游戏活动,激发学生的好奇心;学生通过一系列趣味游戏完成作业、单元测验和最终考试;有效的加强趣味互动,改造传统课堂,形成一个集自主学习,互动学习,游戏式学习于一体的“智慧课堂”创建高效的课堂教学模式,提高教学质量与效率。
(二)第二阶段建设内容
1.建设智能化实训设备管理平台
运用学校网络管理平台,实现对全校的教育教学资源进行管理。对学校现有的教学实训资源(实训工位、实训室使用情况等)进行管理,实现实时的实训设备监控和各个实训室的使用情况的统计,实训设备损坏情况的报告,真实展现各个实训教学的现场情况,实现教学设备设施的智能化、精细化管理,统筹管理每一个实训工位的使用情况。
2.打造各专业智慧仿真实训
利用移动互联技术及3D虚拟现实技术,建设让学生及教师使用的部分专业虚拟仿真实训平台,让教师和学生可实现随时随地教学与学习,拓展教学时空,打造从学习知识到技能仿真模拟再到仿真顶岗实训的完善教育教学生态链。
(1)搭建仿真教学模块
按照专业岗位所需具备的职业能力需求,以实际工作流程为标准,设计所有岗位仿真学习任务。分为可重复完成的练习任务和工作流程导向的综合任务。
(2)搭建专业岗位模块
解析专业培养人才方向及岗位,提炼典型工作任务,细化各岗位人员职责,学生以角色扮演的形式进行平台实践,实现真实工作场景全岗位的模拟轮训,在完成各个岗位工作任务的同时学习相应的知识与技能,得到经验、称号、职位的提升,在这个过程中,综合职业能力得以提升,为将来岗位迁移和职业生涯发展奠定坚实的基石,最终实现从就业到创业的升华。
(3)建设仿真场景模块
实地取景真实工作场景,通过细致的美术修饰,使学生在平台中进行实训时获得直观的企业工作原生全景,增强岗位认知,岗位实习,岗位轮训的代入感,虚拟与现实产生共鸣。
(4)建设多维度评价模块
平台设置详细的专业技能实训模块,并提供独具特色的技能审批系统。在学生完成相对应的专业技能任务后,可向老师发起专业技能卡的申请,教师可根据学生的学习完成情况,核定申请。
(5)建设互动趣味的社交模块
平台提供企业账号,企业可在平台内发布招聘信息,学生可根据招聘要求制作简历,并在线申请。招聘单位可通过教师对学生的评价和推荐,以及学生自己获得的积分来评判挑选人才。学生可添加平台中的角色为自己的好友,并可在平台中进行对话,使学生在平台中可以自由讨论。
3.建设多个具有特色的智慧教室
建设多个具有特色的智慧教室,该教室集多媒体教室、交互式体验教室、自动录播教室和仿真实训教室为一体的一种新形式的教学环境,为学生打造丰富多彩的体验式教学环境。
以“智能化、交互性、深体验”为三个典型特征,满足优课制作、微课拍摄、同步课堂、远程教研、网络直播、小型演播、多媒体报告、培训、智慧互动教学以及远程视频会议等需求。
(1)交互式体验教学
实现交互式体验教学,通过交互触控大屏,智慧课堂控制软件,让老师能实时控制课堂,学生真正融入课堂,进行互动体验式教学,形成多样化教学方式,提高课堂教学效率。
(2)专业综合仿真实训教室
智慧教室也可以作为专业综合仿真实训教室提供给相关专业进行仿真实训。
(3)微课录制
交互式录播系统不仅具备自动跟踪和自动导播的功能,同时也可手动跟踪和手动导播,为老师提供更方便快捷的微视频录制工具,为学校节约重复建设成本。
(4)远程在线听课评课
智慧教室能够实现在线教学评价功能。可自行定义并以定制量化表作为教学评价标准,参与者根据量化表对课程评价打分,还可以在线交流。同时可以回看所有的评论、评分及微格打点的时间和内容。创建一个以课件为中心的在线听课评课平台。
(5)跨空间的同步课堂
通过同步课堂,教师可以在一个教室向多个在不同学校不同教室的学生授课,以帮助农村边远地区义务教育学校开足开好国家课标规定课程,构建起跨地域的虚拟课堂,促进教育均衡发展。
(三)第三阶段建设内容
1.建设学校创新创业中心
建设创业学习、创业仿真体验、创业实战以及创业辅导跟踪在内的学校创业中心,实现学校线上线下创业教育、通过学生进行创业仿真体验,打造校园内创业社区,组织线上创业大赛,对学生进行创业培养以及创业跟踪服务,为学生创业打下坚实的基础。
2.建设智能教室管理系统
对于各个教室信息化教学设备采用智能化物联网管理。运用智能卡技术实现智能管理教室内的各个教学设备(投影机、电视广播系统等)、实训室门禁管理。
3.建设校园“一卡通”
通过智能识别系统,将校园内的考勤管理、门禁管理、消费管理、图书管理以及学生安全管理集成于“一卡通”进行管理,实现数据共享,降低管理成本,为校园管理提供可依据的准确信息。实时管理学生的行踪和出勤等情况,保证了学生的安全和纪律管理,真正的实现信息化现代校园。
(1)考勤管理
实时记录所有持卡老师、学生和访客等经过学校各个门口的情况。系统还可对进出门口的人员验证身份,杜绝非法进入校园、宿舍和其他重要区域。同时系统还可自动统计校园、宿舍等区域内人数,生成报表和打印输出,实现学生和教职工的高效、直观考勤管理记录。
(2)“一卡通”管理
标识卡内内置IC/ID模块,实现进出口管理,刷卡消费等一卡通功能。
(3)安全管理及家校互动
实现远距离快速读取学生身份和在校状况信息,将学生进出校园情况、出勤情况、学习成绩、活动通知和其他情况互动信息发送给学生家长。系统能自动识别异常情况(如:逃课等),并向相关人员发出提示信息。
(4)统计分析
对会议、考勤等所有数据进行图表统计分析,帮助管理者全面了解各项工作的管理运作情况,辅助用户日常工作,提高工作效率。
六、工作进度

七、机制创新和保障措施
(一)组织保障。成立石家庄市职业技术教育中心数字校园建设领导小组,负责数字校园实验校工作组织与实施。领导小组由一把手挂帅,班子成员组成。领导小组下设项目建设办公室、建设项目汇总报告组、建设项目应用推进组、实验校项目专项建设组和建设项目资金保障组。
(二)机制保障。将数字校园实验校建设目标列入学校新的五年发展规划,建立重点任务项目管理目标机制,并设立“学校信息化技能提升项目”管理项目,编制项目建设与实施方案,明确目标,分解任务,定期检查,阶段汇总,协调推进。以项目管理为引领,以目标建设为指针,将实验校的各项任务落到实处。
(三)资金保障。在新的年度财政预算中列数字校园建设专项经费,争取国家省市资金支持。编制2016-2018年的数字校园实验校资金建设方案,未来三年,计划投入资金690万元支持实验校阶段项目硬件投入、软件开发、人员培训、实践应用等,协调推动,形成实验校建设的合力。